转眼间岁末将至,在过去一年里 好色先生视频,调味品行业经历了疫后重启,经受住了消费疲软的不利影响,在保持平稳增长的同时不断向高质量发展阶段迈进,在此过程中投融资的资本运作起到了较大的推动作用。
近些年来,调味品行业与资本的结合更加紧密,投融资案例日益增多,现对2023年的典型投融资案例进行汇总和分析,希望能为行业发展提供有益的参考和借鉴 91好色先生tv。
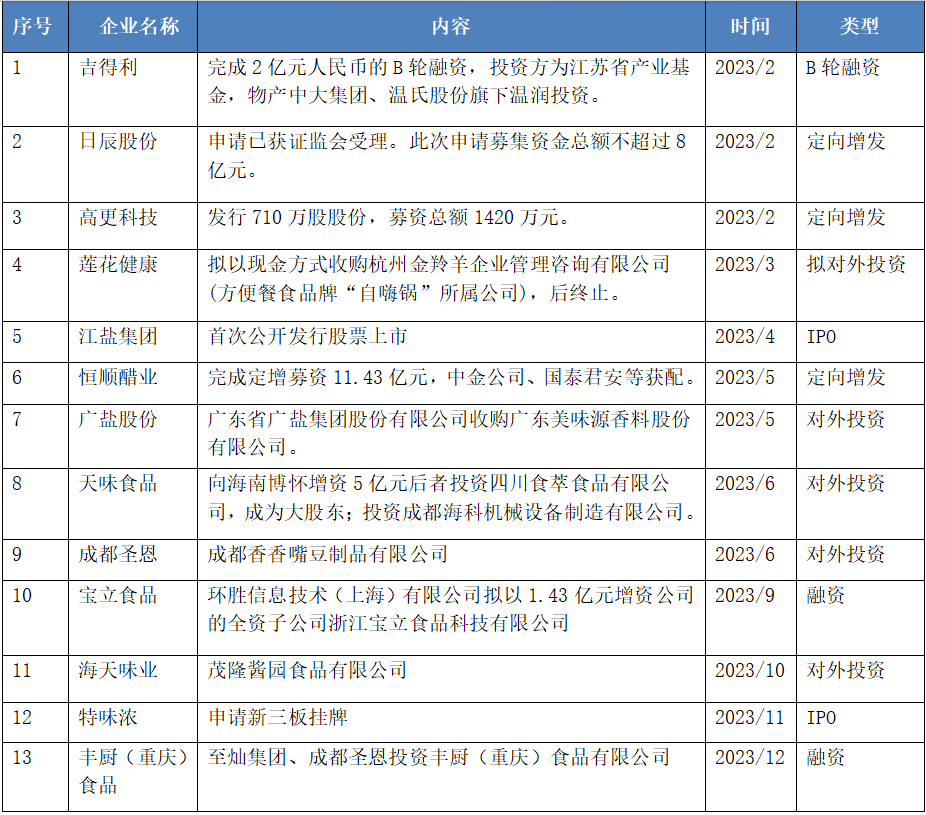
2023年调味品行业投融资典型案例一览表

回顾2023年调味品行业的投融资典型案例 好色先生丝瓜,可以发现以下特点:.
首先,调味品企业投融资呈现先热后冷的状态,2023年下半年投融资事件数量低于上半年 好色先生tvapp,国内资本市场的低迷对行业的投融资造成的负面影响开始显现。
第二,2023年调味品行业投融资案例主要集中在具有一定市场知名度的大中型调味品企业 好色先生tv版,新兴调味品品牌投融资事件披露减少。
第三,调味品企业向食品企业尤其是预制菜企业的投资明显增多,食品工业是调味品的下游行业 好色先生污视频,在预制菜产业快速发展的背景下,调味品企业以收并购食品企业的方式更快地介入预制菜等新兴市场。
第四,基础调味品企业在向复合调味品延伸,味精,食盐等企业在调味品行业复合化的趋势下,通过自己开发或收并购下游复合调味品企业的方式,实现产品线延伸 好色先生视频在线观看。
此外,受国内资本市场低迷以及政策因素的影响 好色先生tv官网,调味品企业的上市热情明显降温,从而使以上市为最终目的的投融资减少。
长期来看,调味品行业投融资的潜力仍然很大 好色先生视频app,尤其是经过调味品企业和资本的深入了解和不断磨合,双方的合作意愿必将更加强烈,展望未来,后续资本会在调味品行业的发展过程中发挥更大的作用。




